西安近日召开了一场低调的,但又是近些年最高规格的科技会议——央地共建西安“区域科技创新中心”工作推进会。科技部、中央十几个部委、陕西省、市一把手全部到场。
这次会议传递出一个关键信号:西安的战略定位,已从2023年的“双中心”,升级为 “区域科技创新中心”。
| 准确地说,这不是升级,而是“双中心”未来应该如何落地。说心里话,刚开始我以为只是一则简单的新闻,但深入了解后,我敲键盘的手指都激动的颤抖起来:作为一名西安市民,太希望西安尽快发展起来了,奈何这些年西安握着一手好牌,却打的.......而这次西安得牢牢抓住这次机会,因为这是时代赋予西安的机遇,机遇这东西可不是想有就能有的。
01 “双中心”和央地共建西安“科技创新中心”的区别
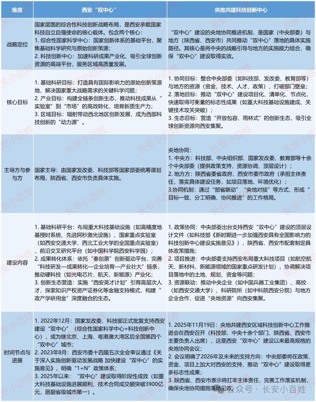
我对比了下“双中心”和央地共建西安“科技创新中心”的区别,做了一张表👇👇
| 补充说明:
逻辑关系:“西安‘双中心’”是国家战略目标,“央地共建科技创新中心”是实现这一目标的关键机制。前者回答“要做什么”(建设什么样的科技创新中心),后者回答“怎么做”(如何整合央地资源推动建设)。
权威来源:以上内容均来自科技部官网、陕西省人民政府官网、西安市人民政府官网及权威媒体(如《陕西日报》《央广网》)的公开信息。
时效性:“央地共建”是2025年11月的最新进展,体现了西安“双中心”建设从“顶层设计”向“落地实施”的加速推进;“双中心”的战略定位与目标则是国家层面的长期布局,将持续推进。
02 陕西和西安的KPI,考验执行力的时候到了
会议通稿中明确,这是 “党中央赋予陕西的重大战略任务” ,目标是打造 “科技强国建设的战略支点”。
西安的这次战略升级,根本上是响应国家层面的明确要求,还有殷切期许。国家强调,陕西要实现追赶超越,就必须在加强科技创新、建设现代化产业体系上取得新突破;要着眼国家战略需求和国际竞争前沿,攻克更多关键核心技术,打造更多“国之重器”。
03 西安的底子
如今有了这样的国家意志,再加上西安自身的硬核实力,让我们看到这次升级绝非空谈。
说到西安的硬核实力, 来看几组数据:
第一个、技术交易活跃度全国领先:2024年技术合同成交额约4521亿元,总量稳居全国第二;
第二个、科研投入强度大:研发投入强度达5.56%,位列全国第三;
第三个、创新主体高度集聚:国家高新技术企业数量突破1.5万家;
第四个、人才持续净流入:近五年,西安市科学研究和技术服务业的从业人员增长了约58%。
(以上数据来自新华网和西安统计局。)
04 央地共建其实已默默开始落地好几年了
种种迹象表明:西安这座集科技与文化的西部都市,经过这些年的耕耘,现在终于到了开花结果的时候了。
| 这些年是哪些年呢?我觉得是两个阶段:
第一个阶段:永康书记将西安打造成“网红”城市的阶段,那会西安真的需要曝光量,同时,也需要让普通老百姓实实在在感受到什么叫:真的不一样了......
第二个阶段:西安的战略定位拔高到“双中心”的阶段。西安也争气,在很多军工领域都实现了重大突破!
当然,这个时期也是全国楼市进入下行期的阶段,无论是媒体还是个人,大多数都把关注点放在了房价涨跌上。
感谢如今的互联网和人工智能时代,能让我这个普通人可以了解到央地共建西安“科技创新中心”在西安其实已经开始悄悄落地了👇👇,而且是已经开始默默落地2-3年了
上述案例的成功,离不开一系列创新的机制保障,主要体现在以下几点:
资本纽带,市场化运作:综改(西安)基金是这一机制的典范。它构建了“央企母基金+省市引导基金+产业集团国有资本”的出资结构,将不同层级国有资本的目标统一起来,通过专业化的投资决策,确保资金精准投向重点产业链,发挥了“耐心资本”的引领作用。
制度创新,共建共管:西安兵器基地在开发初期就成立了由央企和地方政府联合组成的基地管理委员会,并设立了北方发展投资有限公司作为市场化运营主体。这种“管委会+公司”的模式,有效打通了央企与地方政府在规划、建设、管理中的壁垒,实现了高效协同。
主动服务,优化环境:西安市国资委专门设立了央地合作发展处,并建立了“中央企业接待日”、“月例会”等常态化沟通机制,主动上门为央企解决在土地、规划、项目审批中遇到的历史遗留问题和现实困难,营造了“亲商、重商、安商”的良好营商环境。
西安的央地共建模式表明,其成功关键在于将中央企业的战略布局、技术优势与地方的发展规划、产业基础深度融合,实现了从简单的“项目对接”到深度的“制度性共建”和“发展共同体”的转变。这种模式不仅激发了各类市场主体的活力,还通过项目合作带动了产业链上下游企业的集聚与发展,形成了“一盘棋”的融合发展格局。
未来,随着“央地共建西安区域科技创新中心”工作的深入推进,可以预期这种合作模式还将在基础研究、成果转化、创新生态构建等方面探索出更多新路径、新经验。
05 对西安楼市意味着什么
如此重磅的利好,对西安楼市到底意味着什么?
先说结论:这不是普涨信号,而是结构性机会。
科技创新中心的建设,意味着高端产业和高质量就业岗位将进一步向特定区域集聚。因此,对房产而言,真正值得关注的,是 “人口流向”和“产业布局”带来的长期、结构性支撑。
科技创新人才的流入,一般对房子的需求主要是工作地周边、配套成熟的区域,比如高新区、航天基地这类已形成产业集群的核心板块。而远郊地区,尤其是生活和产业配套还没兑现的地方,房子的库存压力还是蛮大的,所以千万别盲目跟风。
| 很多朋友这几年对高新区这3个字很敏感,因为会直接联想到高新三期CID,我这里插两句:这轮楼市回调是全国性的,而不是局部。
今年常去高新三期CID溜达的朋友会发现,高新三期CID相较软件新城,生活配套兑现的更快。
要注意的是,政策落地有“滞后效应”。科技创新要转化成对房价的支撑,通常需要3—5年。短期的话,房子的成交量可能会提升,强调一下:是成交量,而不是价格。
很多朋友总会问:西安还能继续发展吗?某个区域还有没有前景?其实,问题的关键不在于能否发展,而在于将沿着什么样的路径发展。
其实,如今国家战略的转向已经给出了明确答案:要摆脱地方经济发展对房地产的过度依赖,打破“房地产依赖症”这个恶性循环。土地财政在过去几十年的确对中国经济发展起到了非常大的作用,不然,咱们华夏也不可能用短短几十年发展成如今强大的样子。但如今到了新的阶段,特别是当今复杂的国际局势、不断抬头的贸易保护主义和科技封锁,尤其是接下来的十五五,作为一个普通老百姓都能切身感受到未来5年中国能不能彻底雄起就看这一哆嗦了:产业升级。如果整天还是房子、房子的,那就彻底......所以,未来房地产的定位是“民生”。
扯远了,绕回来。当西安把资源持续投向秦创原、航天基地等科创高地,本质上是在用硬科技重塑城市价值。
和普通人有啥关系呢?
如今的房价下跌和产业的升级我个人觉得是在新旧轮换,而当下就是这个新旧轮换的“阵痛期”。
真的!靠房地产短期造富的神话已经破灭了,宏观而言,只有科技创新,才能创造可持续的财富增长。西安这次战略升级,也给我们每个人一个重要启示——与其追逐房市幻影,不如拥抱硬科技浪潮。科技才是推动社会进步和个人财富增长的根本力量。 国家的战略重心、资源的流向已经无比清晰。
总结一下:
西安楼市的未来,是结构性的机会、长期的价值分化。对个人而言,最大的投资,应该是投资自身成长,拥抱科技趋势,而不是执着于寻找所谓的“房价洼地”,毕竟,钱都买房了,还谈何消费,谈何科技强国。
